Flugordnung
Flugordnung
für das Modellfluggelände des MFSC-Testerberge e.V. in Hünxe Bucholtwelmen ( Gemarkung Bucholtwelmen (3069), Flur 1, Flurstück 29 )
Diese Flugordnung regelt den Modellflugbetrieb auf dem Fluggelände und dient der Sicherheit des Modellflugbetriebes, der Modellflieger und der Zuschauer. Die relevanten Bestandteile der Aufstiegserlaubnis werden hiermit umgesetzt.
Die Benutzung und das Betreten des Modellfluggeländes ist nur Mitgliedern gestattet. Nichtmitglieder bedürfen hierzu einer besonderen Erlaubnis.
Die Piloten müssen in Besitz einer ausreichenden Modellhaftpflichtversicherung sein.
Auf dem Modllfluggelände dürfen folgende Flugmodelle betrieben werden:
- Flugmodelle ohne Verbrennungsmotor bis maximal 25 kg Startmasse.
- Flugmodelle mit Verbrennungsmotor bis maximal 25 kg Startmasse und einem maximalen Schallpegel von 77 dB (A)/ 25m wenn sie mit einem Kolbenmotor angetrieben werden.
- Flugmodelle mit Turbinenantrieb bis maximal 25 kg Startmasse und einem maximalen Schallpegel von 87 dB (A)/ 25m.
Flugmodelle mit einer Startmasse von mehr als 250 Gramm müssen ab dem 01.10.2017, an einer von außen sichtbaren Stelle, den Namen und die Anschrift des Eigentümers in dauerhafter und feuerfester Beschriftung tragen.
Es dürfen maximal 4 Flugmodelle mit Verbrennungsmotor (Kolbenmotor) gleichzeitig betrieben werden oder maximal 2 Flugmodelle mit Turbinenantrieb.
Grundvoraussetzung für den Betrieb dieser Modelle ist ein vorschriftsmäßiger „Lärmpass" zum Nachweis der Schallemissionen.
Dabei ist im Besonderen darauf zu achten, dass der maximal zulässige Emissionsschallpegel für das Fluggelände nicht überschritten wird.
Im Zweifel sind Messungen durchzuführen oder der Betrieb ist zu untersagen.
Der maximal zulässige Schallpegel der zu betreibenden Flugmodelle reduziert sich bei gleichzeitigen Betrieb von:
- 2 Flugmodellen jeweils um 3 dB(A)/ 25m
- 3 Flugmodellen jeweils um 5 dB(A)/ 25m
- 4 Flugmodellen jeweils um 6 dB(A)/ 25m
Folgende Flugbetriebszeiten sind einzuhalten:
Täglich von Sonnenaufgang bis Sonnenuntergang.
Modelle mit Lärmpasspflicht von Montags bis Samstags in der Zeit von 09.00 Uhr bis 12.00 Uhr und 14.00 Uhr bis 19.00 Uhr, sowie an Sonn- und Feiertagen von 14.00 Uhr bis 19.00 Uhr.
An stillen Feiertagen dürfen keine Modelle mit Lärmpasspflicht und erhöhten Schallemissionen betrieben werden. Außerdem sind Aktivitäten, die wahrnehmbar einen Veranstaltungscharakter haben, nicht zulässig.
Flugraum:
Der Flugraum ist der in der Anlage 3a dargestellt, besteht aus den 2 Sektoren A und B und ist für alle Modelle einzuhalten.
Ein Halbkreis mit Radius 400m mit der Sekante beginnend 30m südöstlich und parallel des öffentlichen Wirtschaftsweges. Der Kreismittelpunkt ist dabei der Flugplatzbezugspunkt . In Richtung Nordosten ist der Flugsektor auf 280m begrenzt, um den Sicherheitsabstand zur Kreisstraße Sternweg einzuhalten.
Vor der Nutzung des Flugsektors B ist durch Kontrollgang in den Bereich B hinein sicherzustellen, das sich keine Tiere oder Personen in diesem Bereich aufhalten. Nach jeweils 3 Stunden ist eine erneute Sichtung durchzuführen. Diese Kontrollgänge sind mit Datum, Uhrzeit, Name der Person, im Flugbuch zu protokollieren und durch Unterschrift zu bestätigen. Sollten sich im Bereich B Personen oder Tiere aufhalten, sind diese zahlenmäßig zu dokumentieren und es ist dort kein Modellflug zulässig.
Im Bereich B gilt grundsätzlich : Keine Flugschulungen, max. 2 Modelle in diesem Bereich, keine . Annäherung der Modelle, kein Formationsflug , kein Sturzflug mit Abfangen im Letzten Augenblick .
Beim Betrieb von bis zu 2 Flugmodellen ohne Flugleiter darf nur im Flugsektorbereieh A geflogen werden und die Flughöhe ist auf 100 m begrenzt wenn der Modellpilot nicht über einen Kenntnisnachweis nach §2la Abs. (4) Luft VO verfügt (ab 01 .10.2017).
Flugleiter:
Bei mehr als 2 erlaubnispflichtigen Flugmodellen in der Luft und, wehn der in der Anlage 3a dargestellte Flugsektor B der Aufstiegsgenehmigung genutzt wird, ist grundsätzlich ein Flugleiter einzusetzen .
Flugleiter kann nur ein volljähriges Vereinsmitglied sein, das über umfassende Erfahrung im Führen von Flugmodellen verfügt. Der Flugbetrieb untersteht dem Flugleiter, seinen Anweisungen ist unbedingt Folge zu leisten.
Der Flugleiter hat als Beauftragter des Vorstandes Hausrecht und fällt alle für den sicheren Flugbetrieb notwendigen Entscheidungen. Er kann bei Verstößen gegen diese Flugordnung Verwarnungen aussprechen oder auch ein Startverbot erteilen.
Der Flugleiter muss zusammen mit den aktiven Modellpiloten in nächster Nähe zum Sicherheitszaun stehen von wo aus der gesamte Flugraum eizusehen ist. Ausnahmen, die der Windrichtung Rechnung tragen, sind vom Flugleiter festzulegen.
Während seiner Tätigkeit'als Flugleiter darf er selbst kein Modell steuern und nicht am Flugbetrieb teilnehmen.
Außerdem hat er darauf zu achten, dass sich nicht aktiv am Flugbetrieb beteiligte Personen hinter dem Sicherheitszaun aufhalten .
Die Dienstzeit/Diensstzeiten des/der Flugleiters/Flugleiter sowie der/die Name/Namen müssen in das Flugbuch eingetragen werden.
Der Flugleiter muss die maximale Anzahl der gleichzeitig fliegenden Flugmodelle festlegen. Hierbei sind Betriebsverhalten sowie maximale Schallemissionen zu berücksichtigen.
Gastflieger sind in die Flugordnung einzuweisen.
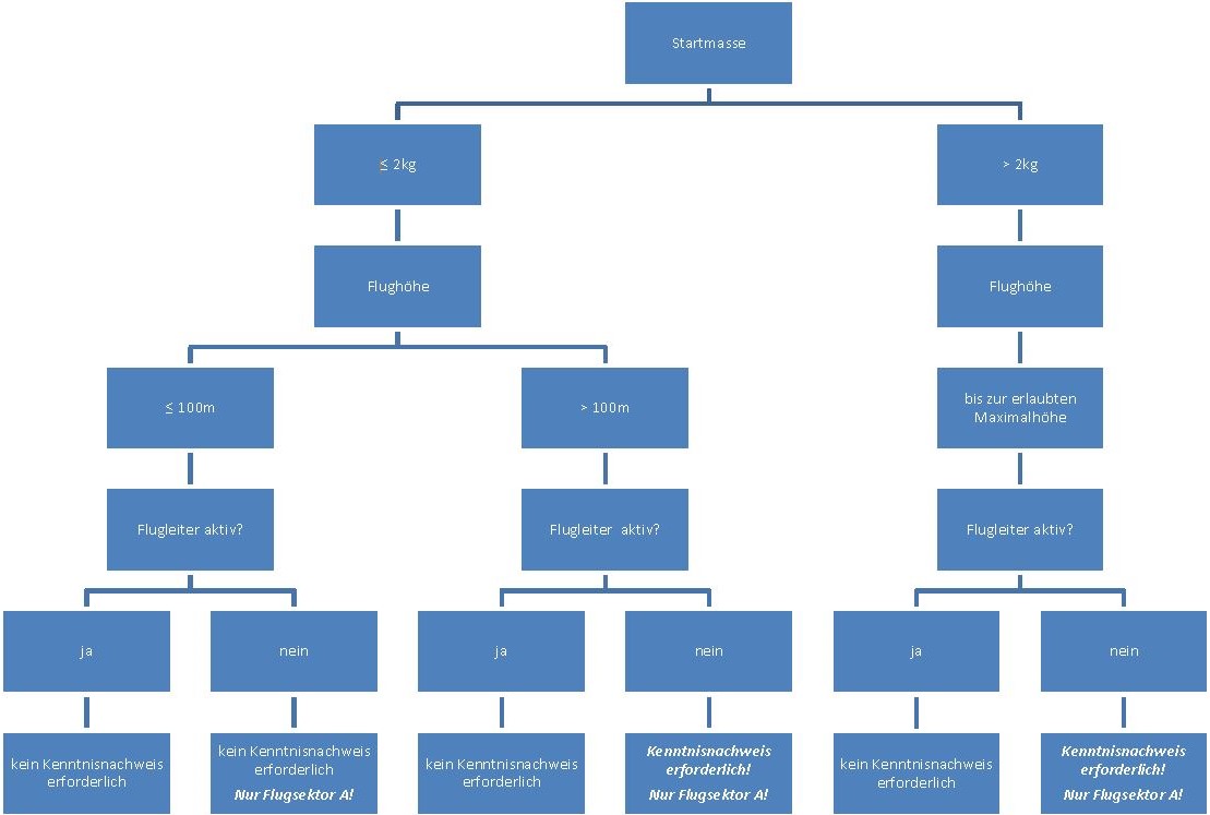
Ob je nach Startmasse, Flughöhe und Anwesenheit eines Flugleiters ein Kenntnisnachweis erforderlich ist, beantwortet das Flussdiagramm in der Anlage (gilt ab dem 01.10 .2017)
Flugbetrieb:
Der Flugbetrieb darf nur in Anwesenheit einer Person durchgeführt werden, die erfolgreich an einer Unterweisung in lebensrettenden Sofortmaßnahmen gemäß § 19 Fahrererlaubnis-Verordnung bzw. in Sofortmaßnahmen am Unfallort oder Ausbildung in Erster Hilfe teilgenommen hat.
Es muss eine Erste-Hilfe-Ausrüstung zur Verfügung stehen, die mindestens der zum Mitführen in Personenkraftwagen vorgeschriebenen Ausrüstung entspricht.
Es ist ein Flugbuch zu führen in dem sämtliche relevanten Daten der Modellpiloten und ihrer Modelle vor dem Fliegen einzutragen sind. Sämtliche Flugbewegungen sind im Flugbuch einzutragen.
Besondere Vorkommnisse (z.B. Absturz, Verluste, Sörungen, Außenlandungen , Beschwerden Dritter und evtl. Schadensfälle bzw. Verletzungen an Personen) sind im Flugbuch einzutragen.
Bei Flugbetrieb ohne Flugleiter sind die erforderlichen Flugbucheintragungen vom Modellpiloten selbst vorzunehmen.
Das Flugbuch ist auf Verlangen der Luftfahrtbehörde oder der Polizei zur Einsicht vorzulegen.
Jeder Modellpilot hat sich so zu verhalten, dass die öffentliche Sicherheit und Ordnung, insbesondere andere Personen und Sachen nicht gefährdet, gestört oder beschädigt werden.
Die Flugmodelle müssen i.m einwandfreien technischen Zustand sein. Die Modellpiloten müssen mit ihren Flugmodellen gut vertraut sein und Kenntnisse über die mit dem Flugverkehr verbundenen Gefahren haben. Falls erforderlich, ist eine vorherige Einweisung durchzuführen oder ein erfahrener Modellpilot zur Schulung hinzuzuziehen.
Es dürfen nur solche Modelle zum Einsatz kommen, für die die Betriebsflächen sowie der festgesetzte Luftraum ausreichend Platz für die flugbetrieblichen Aktivitäten bietet.
Zwischen den Flugmodellen und Drittpersonen außerhalb des Fluggeländes muss stets ein dem Betriebsverhalten und der Startmasse des Flugmodells angepasster Sicherheitsabstand eingehalten werden. Personen oder Tiere dürfen nicht an- oder überflogen werden. Straßen und Wege innerhalb des ausgewiesenen Flugraumes dürfen nicht unter 25m über Grund überflogen werden.
Während des Start- und Landevorganges ist sicherzustellen, dass die An- und Abflugbereiche sowie die Start- und Landebahn frei von unbefugten Personen und beweglichen Hindernissen ist. Starts und Landungen sind durch lautes zurufen anzukündigen.
Landende Flugmodelle haben immer Vorrang vor startbereiten Flugmodellen .
Die Flugmodelle müssen währen der gesamten Flugdauer vom Modellpiloten beobachtet werden können und müssen bemannten Luftfahrzeugen stets ausweichen.
Das Starten und Landen in Richtung des Schutzzaunes sowie das überfliegen des Sicherheitsraumes hinter dem Schutzzaun ist strengstens verboten.
Außerdem gilt ein Mindestabstand von 15m parallel zum Sicherheitszaun für den „tiefen Vorbeiflug".
Das Rollen von Motormodellen im Vorbereitungsraum ist nicht zulässig. Die Modelle müssen mit der Hand geführt oder getragen werden .
Das Fluggerät und die beim Betrieb eingesetzten Hilfsgeräte dürfen nur in Übereinstimmung mit den Bedienungs- und Sicherheitshinweisen des Herstellers und innerhalb der festgelegten Betriebsgrenzen betrieben werden.
Für aktiv am Flugbetrieb teilnehmende Modellpiloten gilt ein absolutes Alkoholverbot.
Die maximale Flughöhe über Grund beträgt 400m. Ab 305m / lOOOft AGL über dem Aufstiegsgelände beginnt der kontrollierte Luftraum (E). Bei Inanspruchnahme des Luftraumes (E) ist eine Freigabe durch die zuständige Flugverkehrskontrolle vor dem Flug einzuholen.
Deutsche Flugsicherung:
Am DFS-Campus 10, 63225 Langen, Hessen Telefon: +49 6103 707-0
Fax: +49 6103 707-1396, E-Mail: info@dfs.de, Homepage: www.dfs.de
Turbinen dürfen nur mit einer Kontrolleinheit ( ECU ) betrieben werden. Vor der Inbetriebnahme muss ein geeigneter Feuerlöscher in unmielbarer Reichweite stehen und im nahen Umkreis gilt ein Rauchverbot, wenn beim Startvorgang Flüssiggas zur Anwendung kommt.
Personen dürfen sich nicht im Einwirkungsbereich des Abgasstrahls aufhalten:
Die Turbine ist mit dem Lufteinlauf gegen den Wind zu richten.
Das Starten sowie Testläufe der Turbine müssen auf dem Flugfeld stattfinden.
Außerdem ist auf dem Fluggelände ein konventioneller Feuerlöscher bereit zu halten. Die Einsatzbereitschaft der Feuerlöscher ist nach den Vorgaben des Herstellers sicherzustellen.
Bei Flugbetrieb ist ein Windsack aufzustellen.
Während des Flugbetriebes ist sicherzustellen, dass das Aufstiegsgelände ungehindert über Straßen und Wege, die für Kraftfahrzeuge geeignet sind zu erreichen ist, um in Notfällen eine An- und Abfahrt von Rettungsfahrzeugen zu gewährleisten. Die Rettungswege sind freizuhalten.
Umwelt:
Der Schutz der Natur hat oberste Priorität (Trinkwasserschutzzone III A).
Beim Betanken von Modellen darf der möglicherweise überlaufende Kraftstoff auf keinen Fall in das Erdreich gelangen und muss mit geeigneten Mitteln, z.B. Wannen, aufgefangen werden.
Nach dem Betanken sind alle Spuren des Tankvorgangs ordnungsgemäß und restlos zu beseitigen. Gleiches gilt für austretende Stoffe bei Wartungs- und Reparaturarbeiten.
Das Einlaufe lassen von Verbrennungsmotoren auf dem Fluggelände ist nicht gestattet.
Um Flurschäden zu vermeiden, darf bei Landungen außerhalb des Flugfeldes nur einer, und zwar der Eigentümer oder sein Beauftragter das Modell zurückholen.
Alle anfallenden Abfälle sind grundsätzlich restlos von jedem selber mit nach Hause zu nehmen und dort ordnungsgemäß zu entsorgen. Dies gilt im Besonderen auch für die Reste abgestürzter Flugmodelle.
Funkanlagen:
Die Piloten dürfen nur solche Fernsteuerungsanlagen betreiben, die der Freigabe durch die Bundesnetzagentur entsprechen.
Die zulässigen Frequenzbereiche sind: 35MHz A- und B- Band sowie 2,4 GHz.
Für den Bereich 35 MHz ist gültig: Sender dürfen nur eingeschaltet werden, wenn die Kanalnummer an der Antenne befestigt ist und wenn der Sender den Betrieb der Nachbarfrequenzen nicht gefährdet.
Bei eintretenden Funkstörungen ist der Flugbetrieb sofort solange einzustellen, bis die Ursache der Störung festgestellt und behoben ist. Bei wiederholten Störungen . ist die Luftfahrtbehörde zu Imformieren.
Lärmmessung:
Alle eingesetzten Flugmodelle mit Verbrennungsmotor müssen mit einem funktionstüchtigen Schalldämpfer, der dem neuesten technischen Endwickhmgsstand endspricht, ausgerüstet sein.
Modelle mit Verbrennungsmotor sowie auch Turbinenantrieb sind nach der vom Luftfahrtbundesamt veröffentlichen Lärmvorschrift für Luftfahrzeuge unter den darin genannten Messbedingungen zu vermessen. Über die Messung ist ein Protokoll („Lärmpass") anzulegen . Dieser ist beim Betrieb-immer mitzuführen und auf Verlangen der Luftfahrtbehörde oder der Polizei zur Einsicht vorzulegen . Die Messung ist zu wiederholen sobald am Flugmodell wesentliche geräuschemissionsrelevante Veränderungen vorgenommen wurden.
Für Elektromodelle ist kein Lärmpass vorgesehen. Jedoch dürfen auch diese nicht lauter als Modelle mit Lärmpasspflicht sein. Im Zweifel müssen auch diese vermessen werden um das Einhalten der maximal zulässigen Schallemissionen zu gewährleisten .
Allgemein:
Alle Modellflieger sind verpflichtet auf die Einhaltung dieser Flugordnung zu achten. Bei Bedarf ist der Flugleiter zu unterstützen.
Zuwiderhandlung gegen diese Flugordnung können mit einem sofortigen Flugverbot belegt werden . Wiederholte Verstöße gegen diese Flugordnung können mit einem Ausschluss aus dem Verein geahndet werden.
Für die Soforthilfe bei Unfällen ist die Notrufnummer 112 zu verwenden und nach den Vorgaben des Alarmplanes zu handeln.
Bei evtl. Unfällen, Außenlandungen, besonderen Vorkommnissen wie Sach-, Flur-, Personenschäden und Disziplinarmaßnahmen etc. ist ggf. nach Feststellung von Zeugen und des Tatbestandes binnen 24·Stunden eine schriftliche Meldung an den Vorstand erforderlich .
Weitere Meldepflichten sind dem Alarmplan zu entnehmen.
Anlage 3a der Aufstiegserlaubnis Flugsektorbereiche:
f
Flussdiagramm zur Flugordnung "Wann benötige ich einen Kennntnisnachweis beim fliegen auf dem Modellflugplatz?":
Weitere Informationen zum Kenntnisnachweis in der Rubrik "Kenntnisnachweis" hier auf der Homepage!
